
Case Study
Job Portal
This personal concept project explores rethinking how people search for jobs online. The goal was to design a calm, human-centered experience that prioritizes clarity, personalization, and ease of use.
The following case study outlines the process from research and ideation to wireframes, prototypes, and reflection.
The Challenge
Design Question: What if a job portal actually understood what the user was looking for—and guided them toward roles that truly fit?
Job searching can feel overwhelming. Users face irrelevant results, poor filtering, and an impersonal process. The goal was to design a clean, intuitive portal that reduces friction and improves relevance.
Research & Insights
I conducted informal interviews and reviewed feedback from existing platforms (LinkedIn, Indeed, Glassdoor) to map frustrations and opportunity areas.
Overload: Too many irrelevant results and noise.
Filtering: Advanced filters exist but are hidden or confusing.
Emotional fatigue: The process feels repetitive and impersonal.
Lack of personalization: Recommendations rarely reflect goals.

Persona
Taylor, 27 — wants a role matching skills and values without endless scrolling.
“I spend hours searching and still feel unsure if I’m applying to the right roles.”
Top Pain Points

Ideation
Brainstormed features to make the experience smarter and more human:
Smart Match: AI-assisted matching from skills, interests, and experience.
Simplified Filters: Contextual filters that adapt to behavior.
Personal Dashboard: Track saved jobs, applications, and progress.
Quick Apply: Pre-filled forms from profile and resume.
Early ideation directions and clustering.

Information Architecture
Simplified navigation consolidates the experience into three anchors:
Home / Discover — A tailored job feed.
Applications — Saved and submitted tracking.
Profile — Skills and preference editing.

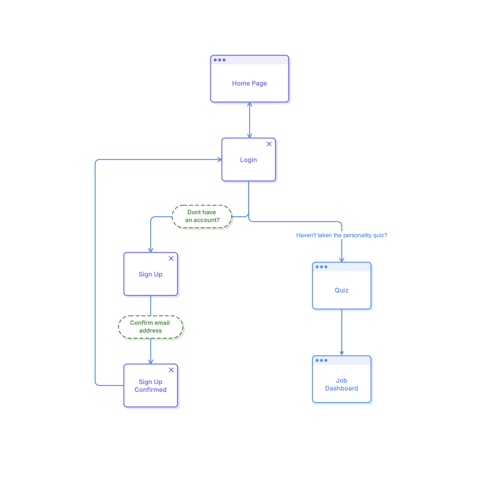
Wireframes
Focused on clarity and momentum across the core flow: login → search → filter → job details → apply.









Prototype (high-fidelity)
After completing my low-fidelity wireframes, I moved onto creating a fully-functional prototype of the application.
Prototype (high-fidelity v2)
Here is version two of the high-fidelity prototype.